本站首页
|
公司概况
|
工作动态
|
政策法规
|
相关下载
|
学校首页
机构设置
机构职责
工作人员
纪律篇
业务篇
通知公告
·
工大花园项目土地增值税清算...
·
工大花园项目土地增值税清算...
·
关于停用工大花园营销中心的通知
·
工大花园剩余商业用房销售方案
·
工大花园17栋剩余未售商业用...
·
工大花园17栋剩余未售商业用...
·
工大花园幼儿园渗漏水维修项...
·
工大花园幼儿园渗漏水维修项...
·
工大花园幼儿园渗漏水维修项...
·
马鞍山市睿安房地产开发有限...
通知公告
您的位置:
本站首页
>>
通知公告
>>
正文
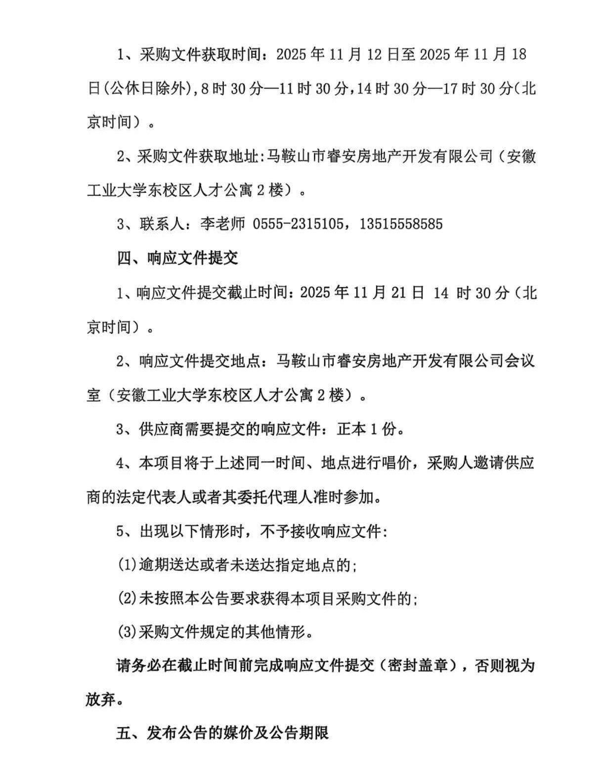
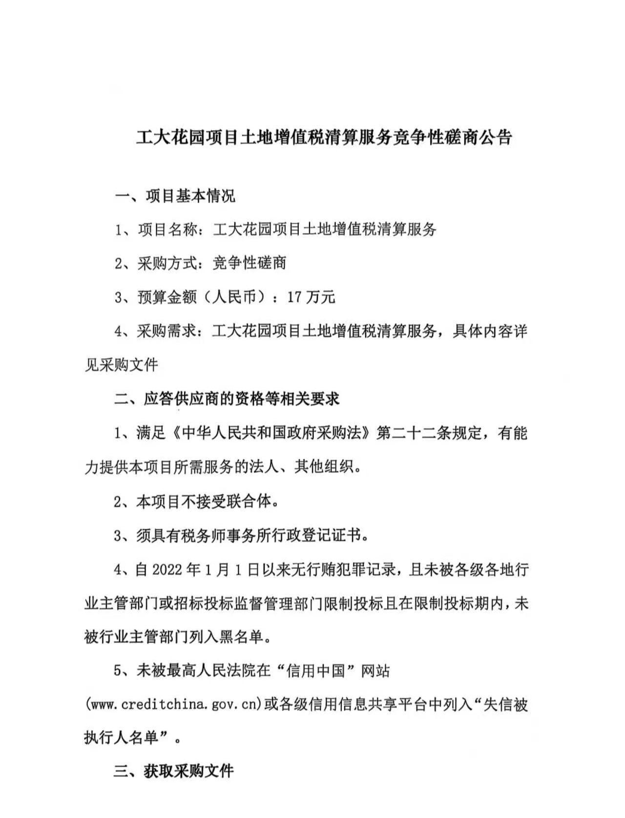
工大花园项目土地增值税清算服务竞争性磋商公告
2025-11-12 10:17
【
关闭窗口
】
马鞍山市睿安房地产开发有限公司 地址:安徽省马鞍山市安徽工业大学秀山校区教师公寓物业用房
电话:0555-2312768 邮编:243002